近日,黄色网站
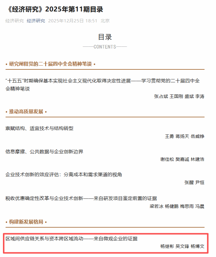
教师杨继彬以第一作者身份,在《经济研究》期刊发表题为“区域间供应链关系与资本跨区域流动——来自微观企业的证据”的学术论文。《经济研究》是经济管理类顶级期刊,隶属黄色网站
期刊分类目录A+类期刊。此论文为杨继彬副教授近五年来以第一作者身份在《经济研究》发表的第二篇论文。
资本跨区域合理有序流动是提升资源跨区域配置效率和推进区域协调发展的重要途径,但其流动模式是否遵循先贸易再投资的“渐进式跨区域化”的过程,有待进一步研究。本文借助企业异地供应链关系这一代表性跨区域贸易形式,利用中国A股上市公司异地并购数据,研究区域间供应链关系对资本跨区域流动的影响及其后果。研究发现,异地供应商(客户)关系能够显著提高企业异地并购的概率与规模。主要机制为:降低并购过程中的信息不对称、创造协同效应和提升企业的异地并购动机。
此外,本文还发现,具有异地供应商(客户)关系基础的异地并购能够在微观上提高并购企业的资源配置效率,宏观上区域间的供应链关系还能通过促进资本跨区域流动,缩小区域发展差距。本文从企业视角提供了我国区域间供应链关系如何影响资本流动的直接证据,并揭示了这种影响在提升资源跨区域配置效率和推进区域经济协调发展中的作用,对缩小我国区域发展差距和促进共同富裕具有重要借鉴意义。

作者简介:

杨继彬,黄色网站
副教授,博士生导师。上海交通大学应用经济学博士后,中山大学金融学博士,中国科学技术大学经济学学士。研究兴趣为并购重组、风险投资和企业供应链等,论文发表于《经济研究》《管理世界》《管理科学学报》《世界经济》《会计研究》等期刊。主持国家自然科学基金青年项目、中国博士后科学基金特别资助(站中)项目和面上项目,参与国家自然科学基金重大项目、国家自然科学基金重点项目、国家自然科学基金面上项目和国家社科基金重大项目等多项国家级项目。论文入选中国金融国际年会、中国金融学者论坛、中国金融学年会、中国公司金融论坛夏季研讨会、中国经济学年会等学术会议,并获得中国公司金融夏季论坛优秀论文奖、《金融学季刊》2023年年度优秀论文、中国管理学年会优秀论文奖、中国并购重组研究论坛优秀论文奖、金融系统工程与风险管理年会优秀论文奖等奖项。获得第十届广东省哲学社会科学优秀成果奖一等奖(参与人)。入选海南省南海新星项目金融财税人才(个人项目)。